Project brief
Veritas Integrity partnered with us to design and develop both their public marketing website and the Veritas Core identity verification platform. Although the platform build was paused early, we completed the full website UI and produced the foundational structural work for the platform, including the site map and the technical architecture for the IDV verification pipeline. The goal was to help Veritas evolve from a consultancy into a tech enabled compliance provider with a clear digital direction.

Website UI for a compliance focused organisation
We designed the full UI for the public facing marketing site, creating a clear and credible digital presence for Veritas Integrity. The website focused on explaining their AML and KYC services, presenting their methodology with clarity, and establishing trust with regulated businesses. The design language is clean, professional and built to support future growth as the product ecosystem expanded.

Platform site map and structural planning
Before the Veritas Core platform moved into UI and development, we delivered the initial structural blueprint. This included a complete platform site map that defined how key areas of the IDV system should be organised. The map outlined the hierarchy for verification records, user roles, organisation management, subscription and billing, support functions, and analytics. This provided a solid foundation for a platform built to support agents, agencies, and enterprise clients at different scales.

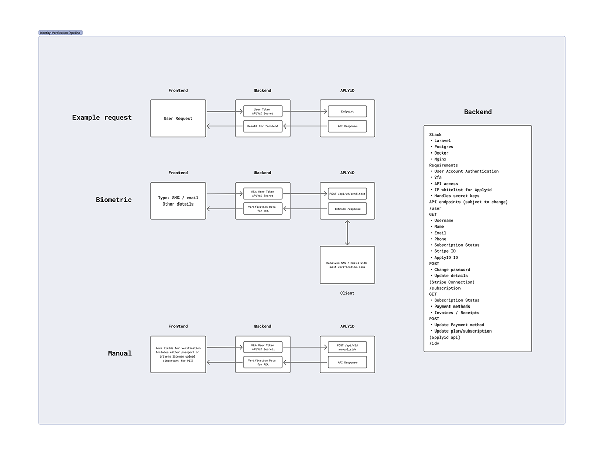
Technical architecture for the IDV pipeline
We produced a detailed technical outline for the IDV process that Veritas planned to deliver through Veritas Core. The architecture mapped how the system would interact with AplyID for biometric and manual verifications, how authentication and two factor verification should be handled, and how information would move between services. The design separated PII held by AplyID from metadata held by Veritas to support compliance and reduce risk. We also documented the responsibilities of each backend service including verification routing, subscription management through Stripe, API integration, and user role logic. This early stage architecture gave Veritas clarity on how the platform would function and expand over time.

Outcome
Although the platform build did not progress past planning, Veritas Integrity left the project with a full website UI and a complete structural and technical direction for their upcoming IDV product. The work established a clear digital foundation and allowed the organisation to evaluate next steps with confidence. The work reflects our capability across UI design, platform architecture, and technical planning for complex product builds.
